Newsletter #31- O elefante da sala e apneia do sono
Você já ouviu a expressão: "O elefante está na sala"? Ela vem de uma fábula russa em que um homem visita um museu, nota todos os detalhes, mas ignora o elefante bem no meio da sala. A metáfora descreve um problema óbvio, enorme, mas negligenciado pelo observador. É exatamente assim que vejo a forma como muitos profissionais da saúde, especialmente aqueles envolvidos com saúde cardiorrespiratória, lidam com a síndrome da apneia e hipopneia obstrutiva do sono (SAHOS).
Se há uma condição ligada a dezenas de doenças e disfunções orgânicas é a apneia do sono. Ainda assim, muitas vezes passa despercebida em diagnósticos, subvalorizada em anamneses e na solicitação de exames complementares. Nesta edição, vamos encarar o "elefante" e entender a importância clínica da apneia, suas repercussões autonômicas e cardiovasculares, e como as terapias — em especial o exercício — podem transformar o prognóstico.
Definições e conceitos gerais
A apneia obstrutiva do sono (AOS) é definida pelo colapso recorrente das vias aéreas superiores durante o sono, levando a hipóxia intermitente, microdespertares e fragmentação do sono. Cada evento obstrutivo desencadeia uma cascata de respostas fisiológicas mediados pelo sistema nervoso autônomo para que o indivíduo não morra subidamente dormindo. O ronco costuma ser o primeiro sinal de alerta: ele surge do aumento do trabalho respiratório, quando o ar encontra resistência para passar pela via aérea. À medida que a pressão negativa se intensifica e os músculos que deveriam manter a faringe estável perdem sua função, o desfecho é o colapso completo da via aérea.
A consequência imediata desse colapso é a queda abrupta da oxigenação arterial, acompanhada por descarga simpática, aumento da pressão arterial, taquicardia, liberação de hormônios do estresse e despertar súbito. Isso significa que o sono, que deveria ser regenerativo e restaurador, passa a ser um momento de estresse, tornando-se fragmentado e de má qualidade. A longo prazo, esse "estresse noturno" vai promover ou agravar doenças cardiometabólicas(obesidade, diabetes, hipertensão resistente), além de aumentar o risco de doenças neurodegenerativas, AVC, arritmias e infarto.
Para dimensionar o problema: um paciente com IAH de 20/h sofre, em média, um evento a cada 3 minutos. Se ele dorme 8 horas, isso significa cerca de 160 episódios de asfixia em uma única noite. Como um fenômeno tão grave pode passar despercebido? Não à toa, estima-se que 1 bilhão de pessoas no mundo tenham AOS, a maioria sem diagnóstico. O custo dessa negligência é enorme: internações evitáveis, mortes súbitas, acidentes de trânsito e bilhões gastos com complicações que poderiam ser prevenidas com diagnóstico e adesão ao tratamento. Não por acaso, diretrizes de hipertensão recomendam investigar distúrbios do sono em todos os pacientes com hipertensão resistente, assim como em portadores de fibrilação atrial, já que a apneia é reconhecidamente um fator de risco e gatilho arritmogênico.
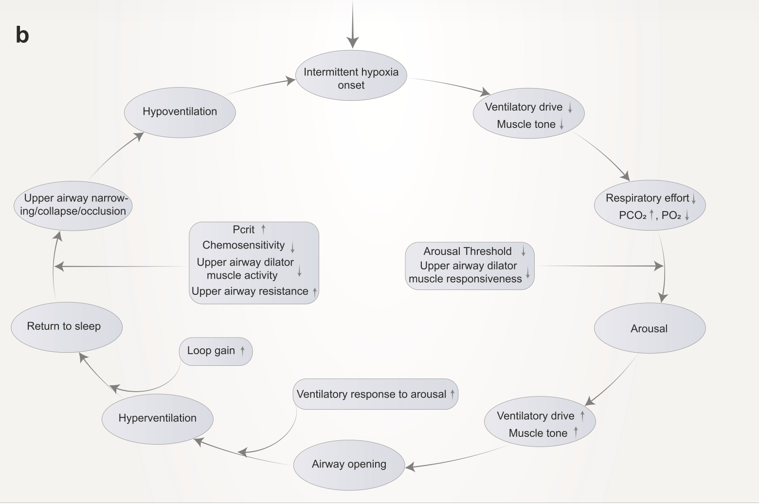
Disfunção autonômica e danos cardiovasculares induzida pela SAHOS
Tudo começa com o estreitamento da via aérea superior, que reduz o fluxo e leva à hipoventilação. Com a redução da ventlação a oxigenação cai e o CO2 sobe — é o gatilho inicial para os outros problemas. A partir disso, o sistema nervoso autônomo reage: há aumento da atividade simpática, taquicardia, elevação da pressão arterial e estímulo ventilatório para "salvar" o organismo do colapso. O paciente desperta, respira fundo, ocorre hiperventilação e, por alguns instantes, a via aérea volta a abrir.
Mas o alívio é curto. Logo após o despertar, a ventilação excessiva reduz o CO₂ além do normal, o que diminui o drive respiratório e o tônus dos músculos dilatadores da faringe. O resultado? Um novo colapso. Esse loop instável, repetido dezenas ou centenas de vezes por noite, gera um estado crônico de hiperatividade simpática e inflamação sistêmica, com disfunção endotelial, resistência insulínica e queda da sensibilidade barorreflexa. A variabilidade da frequência cardíaca (VFC) diminui, a rigidez arterial aumenta, e o coração perde a capacidade de adaptar-se aos estímulos autonômicos — exatamente o que os estudos mostraram .
Em outras palavras, cada episódio de apneia é um microchoque autonômico. O paciente acorda com o corpo exausto, mas o coração passou a noite inteira em modo de luta e fuga. É por isso que a AOS está tão fortemente ligada à hipertensão resistente, arritmias, insuficiência cardíaca e morte súbita. O estudo da JAMA Network Open reforça isso: indivíduos com padrões de sono instáveis tiveram até 29% maior risco de mortalidade, sobretudo por causas cardiovasculares . No fim, a mensagem é simples e poderosa — sem sono estável, não há equilíbrio autonômico nem coração saudável.

Como diagnosticamos a SAHOS ?
O diagnóstico da apneia do sono começa pela investigação dos sintomas e aplicação de escalas de rastreio. Duas ferramentas são amplamente utilizadas: a Escala de Sonolência de Epworth, que avalia a propensão ao sono em situações cotidianas, e o questionário STOP-BANG, um dos mais recomendados na literatura por combinar sintomas e fatores de risco objetivos.
Os principais sinais e sintomas incluem ronco intenso, sonolência diurna excessiva, despertares noturnos frequentes, cefaleia matinal e, em alguns casos, enurese noturna. Vale lembrar que nem sempre o paciente reconhece o problema — muitos chegam ao consultório sem queixas claras, mas com fatores de risco evidentes, como IMC acima de 30 kg/m², circunferência do pescoço maior que 40 cm, hipertensão resistente ou fibrilação atrial persistente.
Nesses casos, mesmo na ausência de queixas típicas, é altamente recomendável solicitar uma polissonografia, o exame padrão-ouro para avaliar a qualidade do sono, identificar os eventos de apneia e quantificar o índice de apneia-hipopneia (IAH) — essencial para definir a gravidade e direcionar o tratamento.
Tratamento da SAHOS
O tratamento da SAHOS é, por natureza, multidisciplinar. Envolve desde estratégias simples, como terapias posicionais — que impedem o paciente de dormir em decúbito dorsal — até procedimentos cirúrgicos e o uso do consagrado CPAP. Nos últimos anos, até mesmo as medicações voltadas para o emagrecimento têm mostrado resultados animadores, com redução significativa do índice de apneia e hipopneia (IAH) em pacientes obesos.
A terapia com pressão positiva continua sendo o pilar principal para pacientes sintomáticos ou com IAH acima de 15 eventos por hora. Quando bem utilizada (por mais de 4 horas por noite), está associada a melhora da eficiência do sono, redução drástica dos episódios de apneia, aumento da qualidade de vida e menor incidência de eventos cardiovasculares maiores. O problema é que o CPAP, embora eficaz, não resolve tudo. Ele não melhora condicionamento físico, não reduz gordura corporal, não reverte disfunção endotelial e, por óbvio, não substitui os efeitos fisiológicos do exercício.
E é aqui que entra o ponto mais importante: os profissionais do sono precisam ir além do CPAP. O treinamento aeróbio tem se mostrado uma ferramenta poderosa no manejo da apneia a longo prazo, melhorando a modulação autonômica, a sensibilidade barorreflexa e a fadiga. Esses pacientes precisam ser avaliados de forma global: medir sua capacidade funcional, força dos músculos respiratórios e status autonômico. Se houver alterações — e quase sempre há —, o caminho natural é associar à terapia pressórica um programa estruturado de reabilitação cardiorrespiratória. Só assim o tratamento deixa de ser compensatório e passa a ser verdadeiramente restaurador.

⚡ BLACK DA CENTRALFLIX
Se você acompanha a CentralFlix, sabe que ela é muito mais que uma plataforma de aulas — é um centro de atualização contínua em fisiologia, reabilitação e exercício clínico. Hoje, já são mais de 90 aulas disponíveis, com novos conteúdos mensais, além do curso completo de Disautonomia e Variabilidade da Frequência Cardíaca, que aprofunda a avaliação autonômica e sua aplicação prática na reabilitação.
E agora chegou o momento de aproveitar o maior desconto da história da CentralFlix.Com o cupom CENTRALBLACK, você garante 30% de desconto em todos os planos.➡️ No plano mensal, o desconto vale para a primeira mensalidade.➡️ Já nos planos semestral e anual, o desconto é aplicado sobre todo o período — e por isso valem muito mais a pena.
Ah, e se você já é assinante, também pode participar!Basta fazer o upgrade do seu plano e aproveitar a promoção para seguir evoluindo com a gente.
👉 Acesse o nosso SITE para não perder essa oportunidade
Mas corre — o cupom CENTRALBLACK é por tempo limitado.
Por Francisco Oliveira
Divulgador científico - Central da Reabilitação
Referências:
Lv R, Liu X, Zhang Y, Dong N, Wang X, He Y, Yue H, Yin Q. Pathophysiological mechanisms and therapeutic approaches in obstructive sleep apnea syndrome. Signal Transduction and Targeted Therapy. 2023;8:218. doi:10.1038/s41392-023-01496-3.
Lastra AC, Neborak JM, Mokhlesi B. Diagnosis and treatment of obstructive sleep apnea. JAMA Internal Medicine. Published online August 18, 2025. doi:10.1001/jamainternmed.2025.2318
